Hallo Forum !
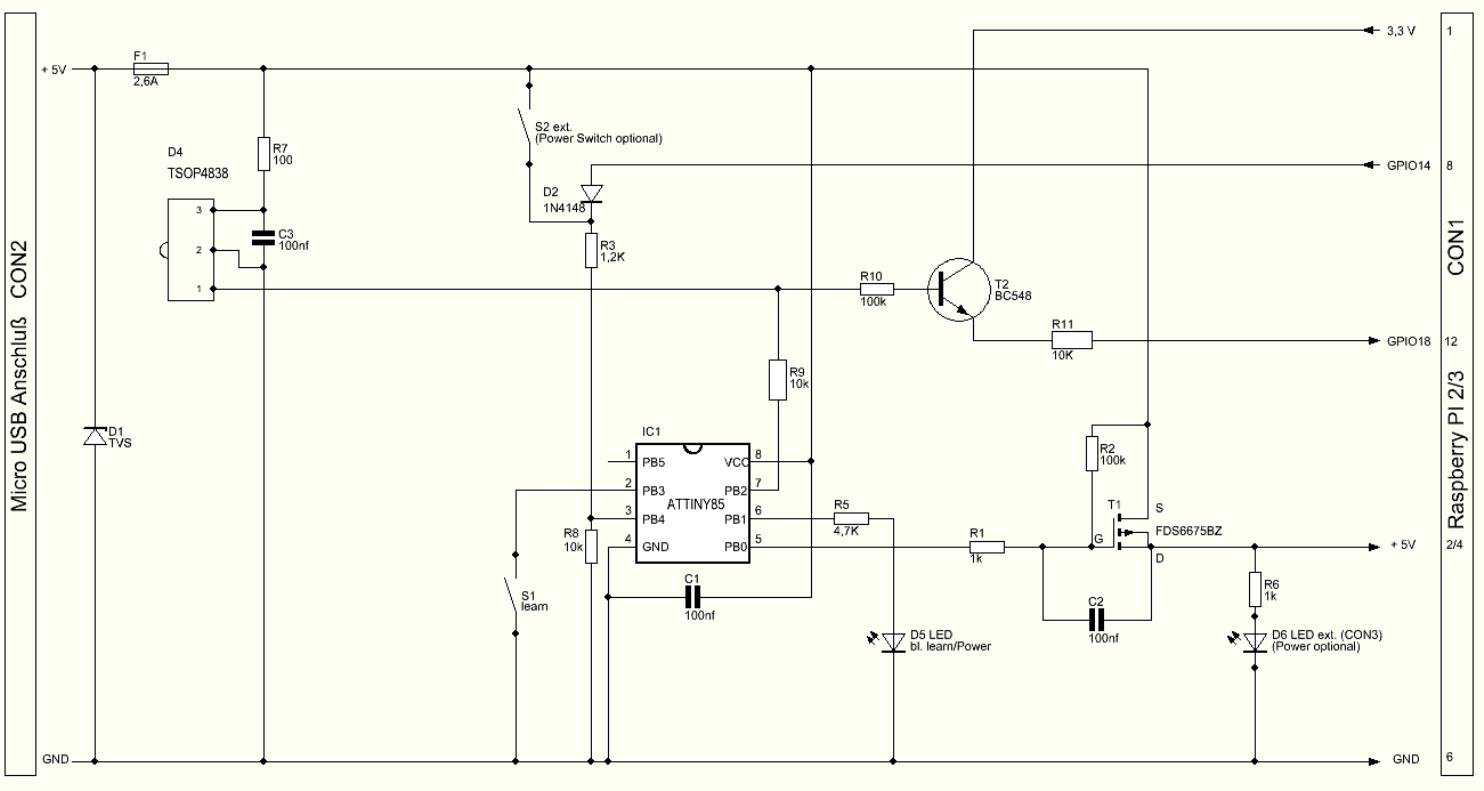
ich habe vor ein Modul zu bauen mit dem sich der RPI mittels beliebiger Fernbedienung (IR) komplett bedienen läßt.
d.h. im einzelnen:
1. der PI soll per Fernbedienung eingeschaltet werden, über eine beliebige Taste, diese sollte angelernt werden können
2. nach dem Kodi dann läuft soll über die gleiche Fernbedienung alles Bedienbar sein.
3. Ausschalten bzw. runterfahren per Fernbedienung (gleiche Taste wie zum Einschalten)
Hier nun meine Fragen ?
Hat jemand Vorschläge wie so etwas zu realisieren wäre.
Welche Größe sollte die Platine haben ?
Welche Funktionen wären evtl. noch sinnvoll.
Gruß
Pozilei
